การจัดการของเสียโรงงานอุตสาหกรรมอาหาร , ของเสียจากการผลิตอาหาร , การกำจัดของเสียจากโรงงานอุตสาหกรรมอาหาร , การจัดการกากของเสียอันตราย , การจัดการของเสีย
บทนำ การจัดการของเสียโรงงานอุตสาหกรรมอาหาร

เนื่องจากในการประกอบการอุตสาหกรรมอาหารทุกประเภทนั้น หลีกเลี่ยงไม่ได้ที่ต้องมีวัสดุที่ไม่ใช้แล้วเกิดขึ้น ของเสียจากโรงงานอุตสาหกรรมอาหารมีอยู่ 3 ประเภท ได้แก่
1 ของเสียที่เป็นของแข็ง (solid waste)
เศษวัตถุดิบและบรรจุภัณฑ์ในการผลิต แบ่งย่อยออกได้เป็น 2 ชนิดคือ ขยะเปียก (garbage) และขยะแห้ง (rubbish) ขยะเปียกเป็นเศษเหลือจากกระบวนการผลิตที่มีความชื้นสูง ได้แก่ เศษพืช ผัก ผลไม้ เนื้อสัตว์ ของเสียประเภทนี้ประกอบไปด้วยสารอินทรีย์ต่างๆซึ่งเป็นอาหารของจุลินทรีย์ท าให้เกิดการย่อยสลายบูดเน่าง่าย ส่วนขยะแห้งคือเศษวัสดุต่างๆที่เหลือใช้ทั่วไปซึ่งมีความชื้นต่ำ ส่วนใหญ่เป็นบรรจุภัณฑ์ชนิดต่างๆ เช่น กระดาษ พลาสติก ไม้ ผ้า แก้วหรือโลหะ
2 ของเสียที่เป็นของเหลว (liquid waste)
น้ำเสียรวมทั้งสิ่งเจือปนในน้ำเสีย เช่น สารเคมี ตะกอนน้ำเสีย (sludge) ไขมัน น้ำมัน สามารถแบ่งน้ำทิ้งจากแหล่งที่มาได้ 4 ประเภทคือ
2.1 น้ำทิ้งจากกระบวนการหล่อเย็น (cooling water)
น้ำทิ้งที่เกิดจากการระบายความร้อนในเครื่องจักรและอุปกรณ์ตามปกติไม่สกปรกมากนักแต่มักมีอุณหภูมิสูง ถ้าปล่อยทิ้งลงสู่แหล่งน้ำอาจเป็นอันตรายแก่สัตว์น้ำโดยตรงหรือเป็นอันตรายทางอ้อมเพราะทำให้ออกซิเจนละลายน้ำได้ลดลง
2.2 น้ำทิ้งจากกระบวนการผลิต (process wastewater)
น้ำทิ้งที่เกิดจากกระบวนการผลิตและการแปรรูปอาหาร เป็นน้ำที่มี
สารอินทรีย์และสารอนินทรีย์เจือปนอยู่ในปริมาณมาก น้ำมีการปนเปื้อนด้วยตัวท าละลาย กรด หรือด่าง
2.3 น้ำทิ้งจากกระบวนการล้าง (wash water)
น้ำทิ้งที่เกิดจากกระบวนการล้างวัตถุดิบต่างๆ อุปกรณ์ เครื่องมือและการล้างพื้นโรงงาน น้ำทิ้งเหล่านี้มักมีสารเคมีที่ใช้ในการทำความสะอาดเจือปนอยู่มาก
2.4 น้ำทิ้งจากกิจกรรมอื่นๆ
น้ำทิ้งจากการอาบน้ำของคนงาน น้ำทิ้งจากโรงครัวหรือห้องน้ำ น้ำทิ้งจากหม้อน้ำและน้ำทิ้งจากคอนเดนเซอร์ (condenser)
3 ของเสียที่เป็นแก๊ส
อากาศเสียรวมทั้งสิ่งเจือปนในอากาศเสีย เช่น เขม่า ขี้เถ้าลอย ฝุ่น แก๊สอื่นๆ
หลักในการพิจารณาวิธีการกำจัดขยะ
หลักการจัดการขยะในโรงงานอุตสาหกรรมอาหารที่มีประสิทธิภาพคือการขน ขยะออกไปจากโรงงานอย่างรวดเร็ว เรียบร้อย ด้วยวิธีการที่ถูกต้อง ประหยัดและเกิดมลพิษต่อสิ่งแวดล้อมน้อยที่สุด ดังนั้นก่อนการตัดสินใจดำเนินการด้วยวิธีการตามขั้นตอนการกำจัดขยะ ต้องพิจารณาปัจจัยที่สำคัญ ดังต่อไปนี้ เช่น ลักษณะและปริมาณขยะ สถานที่ ค่าใช้จ่ายในการลงทุน ค่าใช้จ่ายในกระบวนการกำจัด การนำผลผลิตจากการกำจัดขยะมูลฝอยไปใช้ประโยชน์ ผลกระทบการกำจัดขยะต่อสิ่งแวดล้อมและสุขภาพอนามัย การทำลายทรัพยากรธรรมชาติ
ซึ่งหากจัดการไม่ถูกต้อง จะก่อให้เกิดการปนเปื้อน หรือ ความเป็นอันตรายเกี่ยวกับอาหารที่ผลิต และอาจปนเปื้อนไปสู่ผู้บริโภค และไม่สอดคล้องตามมาตรฐานและกฎหมายที่เกี่ยวข้อง เช่นตามมาตรฐาน
• GHP version 5 ข้อ 5.3 Waste management
• ISO 22000:2018 ข้อ 8.2.4 When establishing PRP(s) the organization shall consider: d) pest control, waste and sewage disposal and supporting services;
• ISO 22002-1 Food FAC ข้อ 7 Waste disposal

ตัวอย่าง แนวทางการกำจัดของเสียชนิดแข็งจากโรงงานอุตสาหกรรม
วัตถุประสงค์
เพื่อให้ผู้เข้ารับการฝึกอบรมที่รับผิดชอบของเสียได้เข้าใจถึงขั้นตอนและหลักการบริหารจัดการตามมาตรฐานและกฎหมายที่เกี่ยวข้องในแต่ละขั้นตอนได้อย่างถูกต้อง
กลุ่มเป้าหมาย : หัวหน้างานทุกระดับ และผู้ที่สนใจ
จำนวนผู้เข้าอบรม : 30 คน/รุ่น
กำหนดการ :
บทนำ
– ปัญหาและผลกระทบ ขยะจากอุตสาหกรรมอาหารในปัจจุบัน
– ประเภทของเสียจากโรงงานอุตสาหกรรมอาหาร
มาตรฐานและกฏหมายที่เกี่ยวข้อง
– ข้อกำหนดมาตรฐานที่เกี่ยวข้องกับการจัดการของเสีย
– กฎหมายที่เกี่ยวข้องกับการจัดการของเสียของกระทรวงต่างๆ เช่น กระทรวงอุตสาหกรรม, กระทรวงสาธารณสุข เป็นต้น
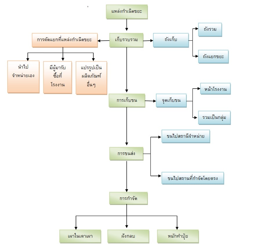
ขั้นตอนการจัดการของเสียที่เป็นของแข็ง (solid waste)
– การรวบรวม และการใช้ภาชนะบรรจุของเสียและจัดเก็บ ในลักษณะที่ ป้องกันการปนเปื้อนของผลิตภัณฑ์หรือพื้นที่การผลิต
– การขนย้ายในพื้นที่โรงงานและออกนอกพื้นที่
– การกำจัดของเสียแต่ละวิธีการ
ขั้นตอนการจัดการของเสียที่เป็นของเหลว (liquid waste)
– กรองและบำบัดและการระบายน้ำทิ้งจากการบำบัด
• กระบวนการทางกายภาพ (physical unit operations)
• กระบวนการทางเคมี (chemical unit processes)
• กระบวนการทางชีววิทยา (biological unit processes)
• กระบวนการทางกายภาพ-เคมี (physicochemical unit processes)
– การรวบรวม และการใช้ภาชนะบรรจุของเสียจากระบบบำบัดและจัดเก็บในลักษณะที่ป้องกันการปนเปื้อนของผลิตภัณฑ์หรือพื้นที่การผลิต
– การขนย้ายในพื้นที่โรงงานและออกนอกพื้นที่
– การกำจัดของเสียจากระบบบำบัดแต่ละวิธีการ
Q&A
รูปแบบการอบรม
– บรรยาย 60% ตัวอย่าง 20% Workshop 20%

